Follow us
简体中文
ENGLISH
葡萄牙语
俄文
阿拉伯语
德文
首页
关于安博官方(中国)总部
公司简介
服务范围
企业文化
荣誉证书
合作伙伴
员工风采
人力资源
产品中心
陆用发电机
安博官方(中国)总部
船用发电机
特型定制发电机
短轴发电机
AVR介绍
技术研发
技术设备
质量保证
产品选型
应用方案
数据中心
通讯系统
矿山/工业
房地产
租赁市场
军工企业
发电站
养殖业
石油石化
其他
服务支持
技术支持
故障诊断
保修
常见问题
资料下载
新闻资讯
公司新闻
行业新闻
视频资讯
安博官方(中国)总部
新闻资讯
公司新闻
行业新闻
视频资讯
首页
>
新闻资讯
> 公司新闻
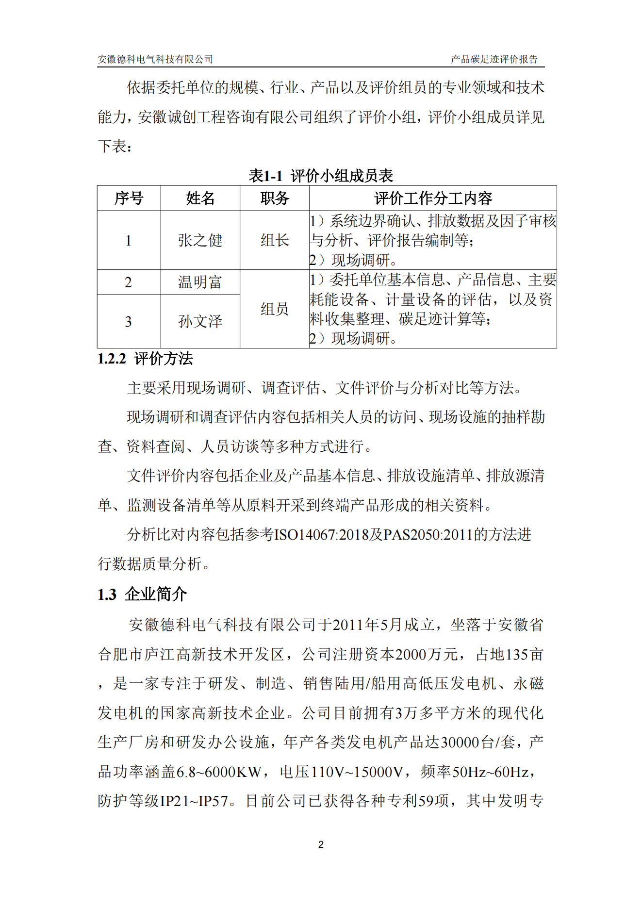
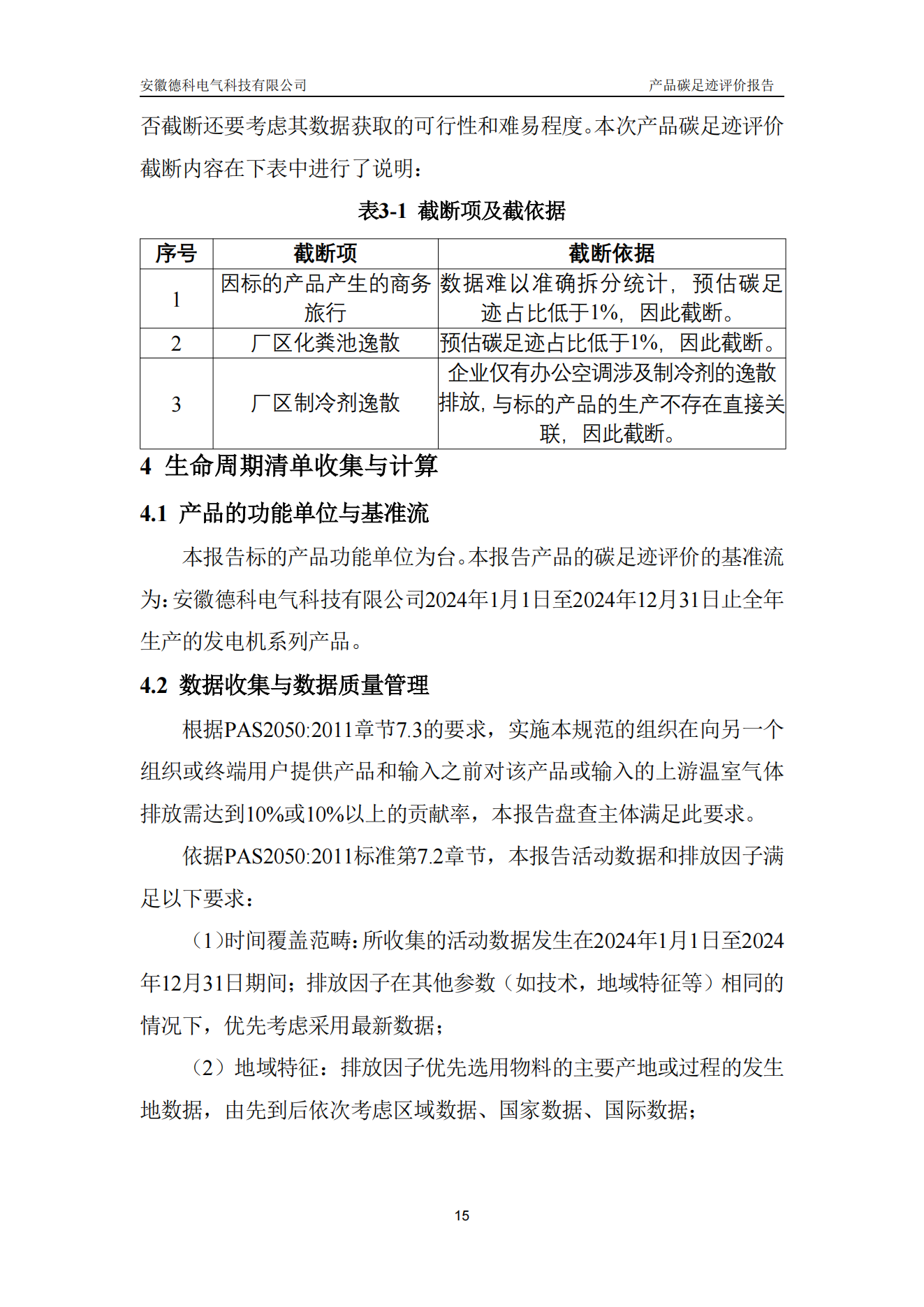
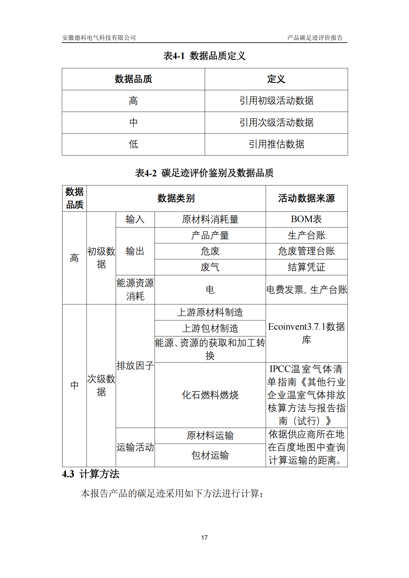
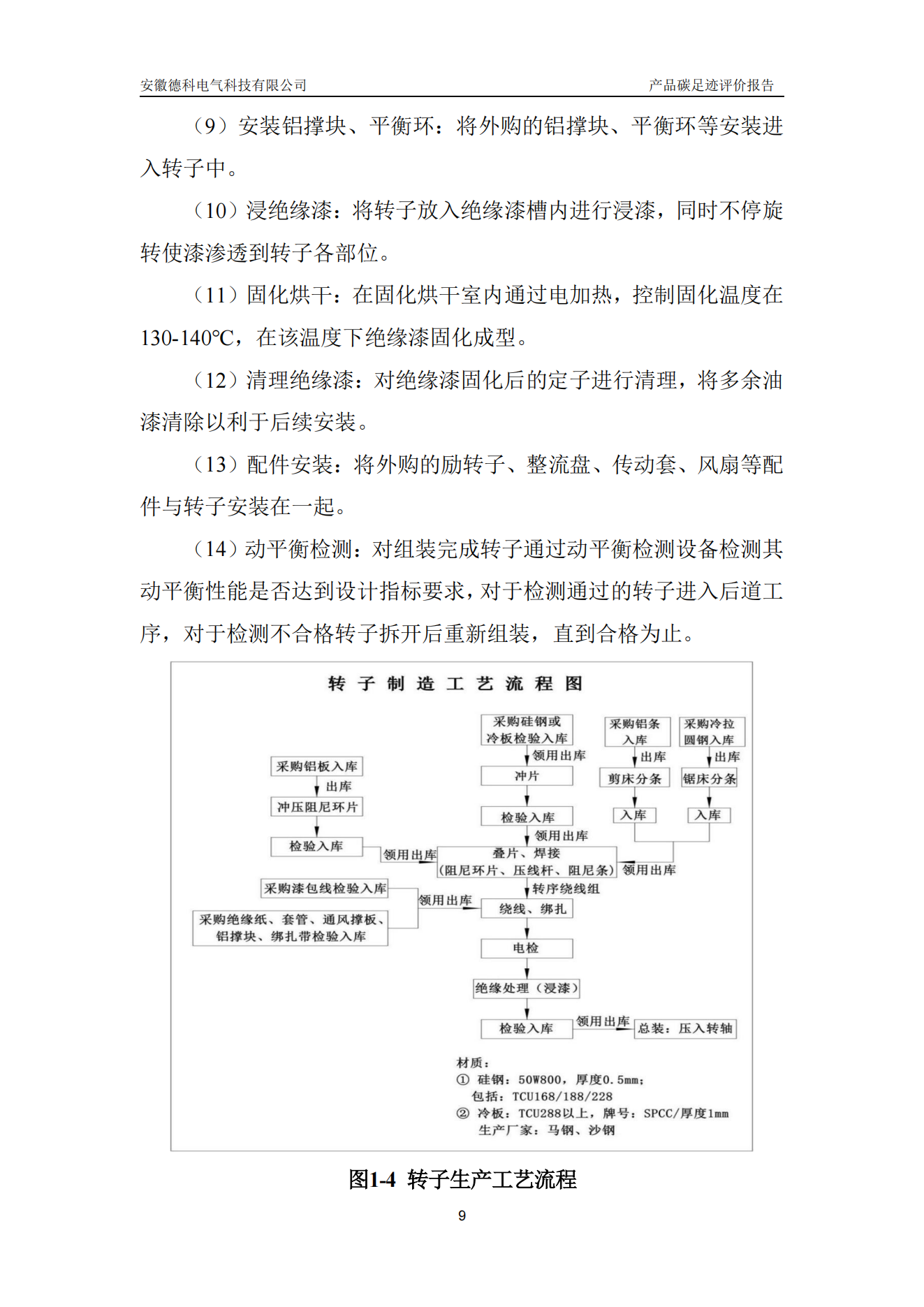
2024年安博官方(中国)总部电气产品碳足迹评价报告
发布时间: 2025-05-05 点击: 394
下一篇:
2024年安博官方(中国)总部电气公司ESG社会责任报告
上一篇:
2024年安博官方(中国)总部电气温室气体排放核查报告
首页
关于安博官方(中国)总部
公司简介
服务范围
企业文化
荣誉证书
合作伙伴
员工风采
人力资源
产品中心
陆用发电机
安博官方(中国)总部
船用发电机
特型定制发电机
短轴发电机
AVR介绍
技术研发
技术设备
质量保证
产品选型
应用方案
数据中心
通讯系统
矿山/工业
房地产
租赁市场
军工企业
发电站
养殖业
石油石化
其他
服务支持
技术支持
故障诊断
保修
常见问题
资料下载
新闻资讯
公司新闻
行业新闻
视频资讯
安博官方(中国)总部
语言选择:
简体中文
ENGLISH
葡萄牙语
俄文
阿拉伯语
德文
关于安博官方(中国)总部
公司简介
服务范围
企业文化
荣誉证书
合作伙伴
员工风采
人力资源
产品中心
陆用发电机
安博官方(中国)总部
船用发电机
特型定制发电机
短轴发电机
AVR介绍
技术研发
技术设备
质量保证
产品选型
应用方案
数据中心
通讯系统
矿山/工业
房地产
租赁市场
军工企业
发电站
养殖业
石油石化
其他
服务支持
技术支持
故障诊断
保修
常见问题
资料下载
新闻中心
公司新闻
行业新闻
视频资讯
400-880-5328
安徽合肥市庐江高新技术产业开发区苏河路9号 邮编:231500
COPYRIGHT © 2020 安博官方(中国)总部
皖ICP备12012671号-1
发送
邮件
info@evotecpower.com
邮箱地址
服务
热线
400-880-5328
服务热线
关注
微信
安博官方(中国)总部微信公众号
顶部
万搏手机网页版登录入口
|
乐鱼网页版登录入口
|
米兰在线登录
|
江南在线手机版(大中国区)
|
华体平台
|
安博·体育
|
安博电子官方网站
|
乐动平台
|
安博注册_安博(中国)
|